******中国·必威(bw·西汉姆联)有限公司-Official website
 
English
 首页  学院概况  betway西汉姆联官网  教师队伍  本科教育  研究生教育  Betway必威西汉姆联官方网站  科学研究  招生就业  教学中心  公共栏目 

教研教改

 专业介绍 
 培养方向 
 教研教改 
 实习实践 
 毕业设计 
 工程实践 
 规章制度 
 资料下载 
当前位置: 首页>>本科教育>>教研教改>>正文
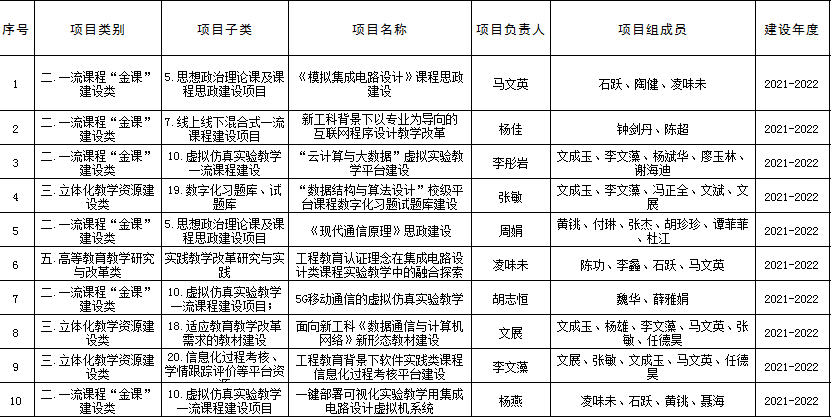
关于申报2021年本科教育教学研究与改革项目暨本科教学工程项目的公示
2021-06-25 10:42 曾晓辉    (阅读:)

     经学院教指委成员组初审,对本院申报的11个项目进行意见反馈后,将合并的10个推荐项目已经进行资格审查,符合《成都信息工程大学本科教育教学研究与改革项目暨本科教学工程项目申报指南》的申报条件要求,特此公示如下:

   

若有疑问,请联系学院教务办85967896。

关闭窗口

航空港校区 | 四川省成都市西南航空港经济开发区学府路一段24号 | 邮编:610225

Copyright 2020-2026 版权所有:中国·必威(bw·西汉姆联)有限公司-Official website 建议使用IE8.0,1024*860以上浏览